NJSACC
New Jersey's Afterschool & OST Professional Network
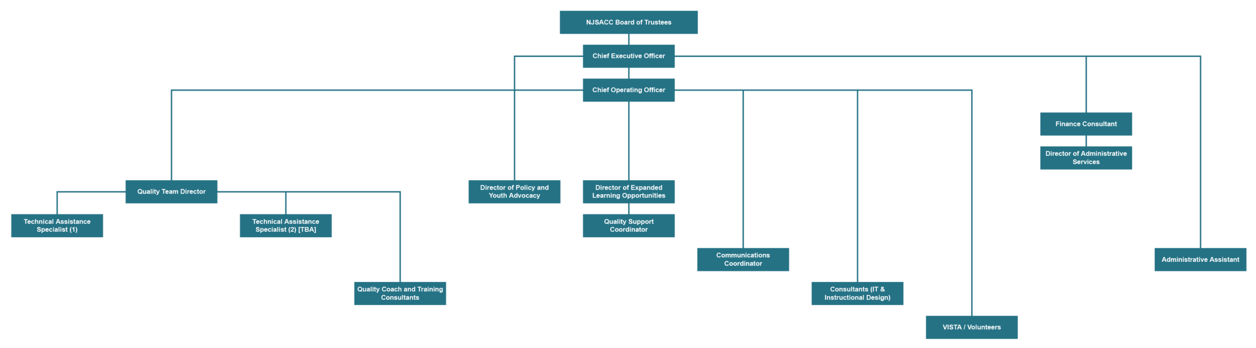
Click on NJSACC’s organizational chart (by title) below to enlarge and zoom in.
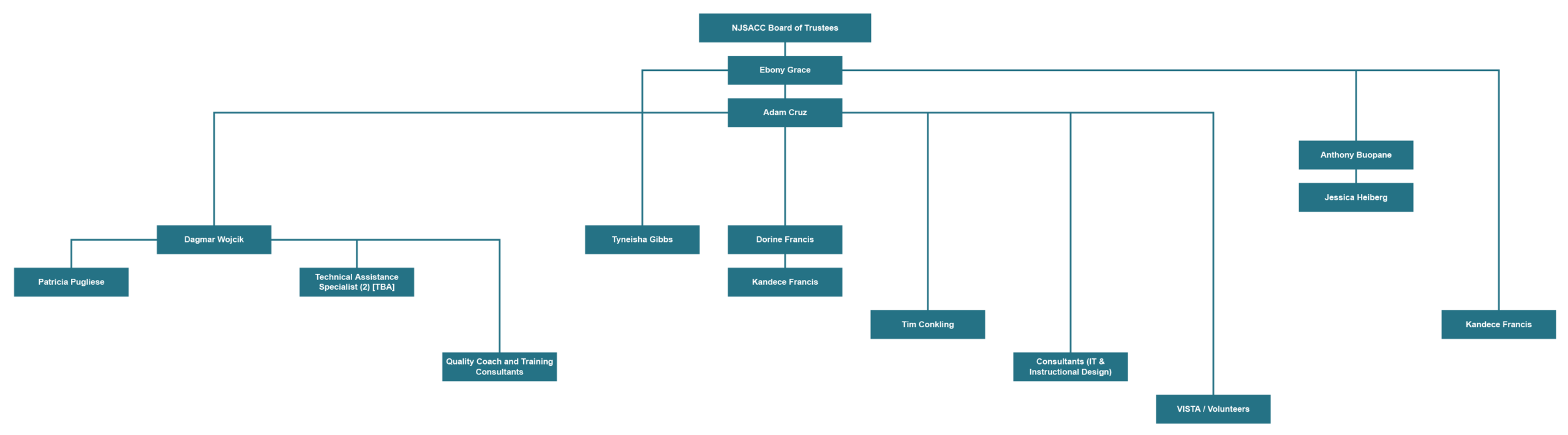
Click on NJSACC’s organizational chart (by name) below to enlarge and zoom in.